首页
新闻资讯
十大增值服务
服务项目
客户见证
技术转移中心
关于我们
高新认定
搜索:
服务项目分类:
高新认定
政府补贴
上市顾问
知识产权
创业资助
中小微企业备案
加计扣除
企业信息化建设
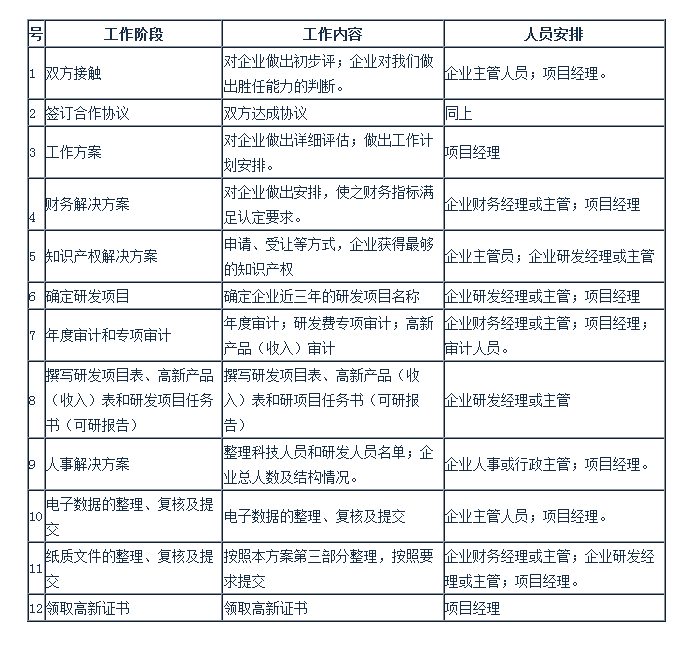
高新认定代理服务流程
返回列表